修脚培训班:不限学历、不限年龄,针对热爱按摩行业,看好按摩行业前景着均可学习.........

修脚班
全国咨询热线:
18245786240
详情介绍:
课程简介
修脚是祖国医学的重要组成部分,它是医者在受术者脚的部位上施以手法,通过按穴道、走经络,以及修脚刀来调整人体脏腑组织器官的功能,达到扶正祛邪、养生保健、治疗疾病的目的。哈尔滨福仁职业培训学校推出修脚培训班。
招生咨询电话:13945107118 18245786240(微信同号)
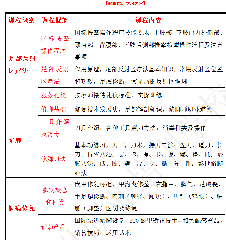
授课内容

招生对象
从事或准备从事本职业无基础的人员,医疗、社区理疗保健、美容健身机构、海外留学、出国定居海外创业人员及慢性疾病患者、药店从业人员,医务工作者,中医学爱好者,应、往届毕业生、待业青年、下岗职工等,男女不限,年龄16-70周岁,身体健康无传染病者均可报名学习。
教学优势

1名师执教、专家团队亲自授课、通俗易懂。无论有无中医基础都能迅速掌握理论基础知识及实践操作手法。
2.双轨制教学,边练边学,实现理论与实践的真正结合,在福仁职业培训学校学不会才是奇迹。
3.学校有自己的实习实训基地,开启小班式教学模式,循环渗透式教学,细致讲解、天天实操。(福仁学校旗下的推拿理疗中心做为实习实训基地)
4.传统教学方法,包教包会,颁发资格证书。
5.保障学员利益,免费试听。
创业、就业-保驾护航
福仁职业技能培训学校与省内众多知名母婴服务机构合作,择优为学员推荐小儿推拿行业示范单位签约实习,并优先获得小儿推拿服务中心等加盟项目的加盟机会。获得小儿推拿创业、开店、经营经验交流。为开店学员提供开店扶持,客源引流。
老师介绍
-
高老师
黑龙江中医药大学
,理论功底扎实,授课思路清晰,深受学生欢迎。...
-
杜老师
山东中医药大学
理论功底扎实,授课思路清晰,深受学生欢迎。...

